CN

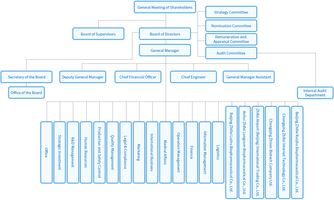
Chongqing Zhifei Biological Products Co.,Ltd.

organization structure
03.png